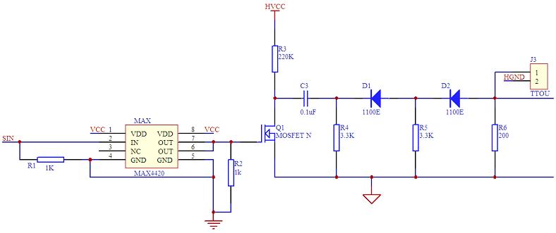
基于午夜免费福利中超声波探头的特性,超声波探头在高压窄脉冲信号的激励下能获得较高的能量,更好的完成信号的发射与传播。所以在本设计中,发射电路由单片机单个I/O引脚触发激励脉冲信号,单片机激励的信号脉宽大致为400ns,幅值为5V,由于激励电路中采用的是FQPF4N90CN沟道增强型功率场效应管,单片机I/O口的信号不足以驱动其通断,所以设计中选用了MAX4420作为驱动芯片,MAX4420是一款经常用于将TT/CMOS输入信号转换为高压或者大电流输出的单功率金属氧化物半导体场效应管驱动器,信号经MAX4420放大后,促使FQPF4N90C导通,由于高压已经对电容C3充电完成,所以电容将会通过电路瞬间放电产生高压窄脉冲信号,此信号作用在超声波探头上,使探头的压电晶片转换为声能,实现由电能到机械能的转换,产生超声波信号。电路图如图3.5所示。
午夜免费福利电路具体的工作原理为:在没有激励发射脉冲时,高压电源HVCC通过电阻R3和R4对能承受高压的电容C3充电,使其两端的电压差达到高压电源的输出值。当发射的激励脉冲到达后,场效应管FQPF4N90C在瞬间被导通,C3通过FQPF4N90C向后续的电路进行快速放电,由于电容的特性,其两端的电压不能突变,所以使得输出端的电位差瞬间约为高压电源的负向值,而这个负向的脉冲将瞬间作用在超声波探头上,使其快速发生压电变换,激励出高能的超声脉冲。 |